跳到主要內容區
環境與安全衛生工程系
Menu
回首頁
招生特色
關於系所
系所簡介
教學設施
師資陣容
系主任
教授
副教授
助理教授
講師
學制與課程
課程計畫
課程地圖
規章辦法-實習-證照輔導
規章辦法
證照輔導
實習資料與環安衛職缺
系友會與系學會
華醫首頁
新南向產學合作國際專班 LỚP HỌC CHUYÊN BAN TÂN HƯỚNG NAM
課表 Thời khóa biểu
招生簡章 Sổ tay tuyển sinh
境外學生諮詢服務 Dịch vụ tư vấn dành cho sinh viên quốc tế
搜尋
本功能需使用支援JavaScript之瀏覽器才能正常操作
首頁
規章辦法
雙主修辦法
字體大小調整
小
中
大
本功能需使用支援JavaScript之瀏覽器才能正常操作
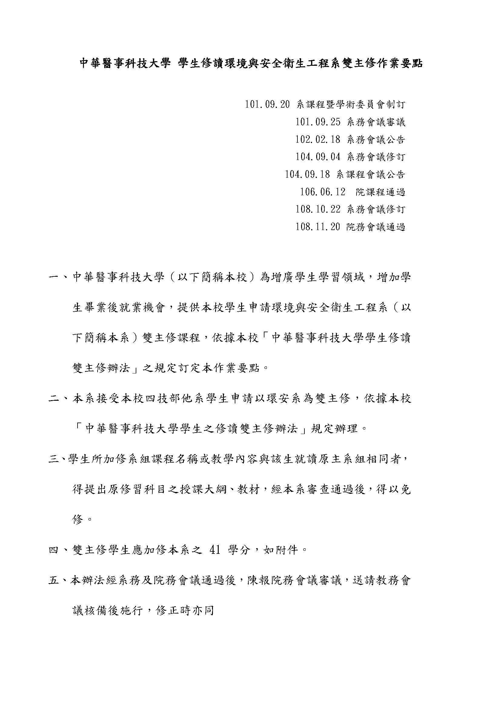
中華醫事科技大學學生修讀雙主修辦法.pdf
批次下載附件
瀏覽數:
友善列印
分享
Close (Esc)
Share
Toggle fullscreen
Zoom in/out
Previous (arrow left)
Next (arrow right)